
投加导电材料(CMs)是缓解富氮底物厌氧消化(AD)过程中的氨抑制的有效策略。但是,CMs可能会强化水平基因转移(HGT)从而富集抗生素抗性基因(ARGs)。ARGs可分为胞内和胞外ARGs(iARGs/eARGs),其中接合和转导是iARGs的HGT扩散的主要机制,而eARGs则依赖于转化过程。在氨抑制的AD体系中,CMs对iARGs和eARGs的迁移转化和HGT过程(尤其是转导和转化)的影响尚未得到全面研究。
2024年9月29日,八叉书库 八叉书库 马黎萍教授团队在Water Research期刊上发表了题为“Mechanisms of horizontal gene transfer and viral contribution to the fate of intracellular and extracellular antibiotic resistance genes in anaerobic digestion supplemented with conductive materials under ammonia stress”的研究论文,系统地阐明了CMs对氨抑制的AD系统内iARGs和eARGs迁移转化及其HGT机制的影响。
本研究探究了三种常用的CMs,包括纳米磁铁矿、纳米零价铁和颗粒活性炭,对氨抑制的污泥AD体系内iARGs和eARGs迁移转化的影响。结果表明三种CMs均富集了iARGs,但削减了eARGs的丰度。这种差异可能与iARGs和eARGs的宿主以及ARGs的HGT有关。CMs可能导致了抗生素耐药菌(ARB)及其提供维生素B12的互养菌群的前噬菌体诱导转化,造成ARB的裂解死亡和可能被微生物转化吸收的eARGs的释放。进一步对HGT机制的分析表明纳米磁铁矿潜在地促进了接合和转化过程,而纳米零价铁仅促进了结合。此外,三种CMs对转导过程没有显著影响。颗粒活性炭在限制iARGs的富集、减少eARGs和抑制HGT方面优于其余两种材料。本研究为理解病毒在投加CMs的AD系统中的作用和ARGs的传播机制提供了新视角,同时为在实际应用中制定减轻ARG污染的策略提供了重要指导。
论文链接:
//doi.org/10.1016/j.watres.2024.122549
文章主要附图:

图1 导电材料对胞内和胞外抗生素抗性基因归趋的影响

图2 抗生素抗性基因宿主鉴定及其丰度变化

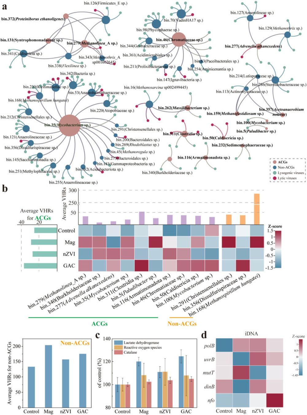
图3 病毒-宿主关系预测及病毒-宿主细胞比例的变化

图4 三种导电材料对胞内和胞外抗生素抗性基因的水平基因转移机制的影响

