论文标题: Traits mediate drought effects on wood carbon fluxes
论文作者: Zhenghong Hu, Han Y. H. Chen, Chao Yue, Xiaoying Gong, Junjiong Shao, Guiyao Zhou, Jiawei Wang, Minhuang Wang, Jianyang Xia, Yongtao Li*, Xuhui Zhou *, Sean T. Michalets
文章简介:
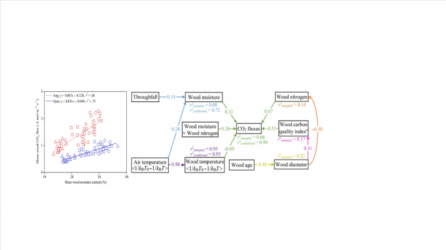
枯木分解是森林生态系统向大气排放CO2的重要途径,受气候及木材特性的共同影响。然而相对于气候因子的作用,木材性状及其与气候的交互效应如何影响枯木分解目前尚不清楚。本研究利用PVC板人工隔离降雨,在亚热带森林开展模拟干旱条件(去除0%、35%和70%降水)下不同木材特性(被子与裸子植物)枯木分解实验。研究表明,相对于裸子植物,被子植物枯木分解对木材水分含量具有更高的敏感性,且木材氮含量与含水量对枯木分解具有正交互效应。该研究结果揭示了木材性状在调节枯木分解响应干旱中的关键作用,为未来碳循环模型中木材分解动力学结构的改进提供了理论依据。

全文链接地址://onlinelibrary.wiley.com/doi/10.1111/gcb.15088
该论文发表在SCI一区刊物Global Change Biology(影响因子:8.555)上。我学院胡振宏为第一作者,周旭辉教授为通讯作者。
论文作者: Zhenghong Hu, Han Y. H. Chen, Chao Yue, Xiaoying Gong, Junjiong Shao, Guiyao Zhou, Jiawei Wang, Minhuang Wang, Jianyang Xia, Yongtao Li*, Xuhui Zhou *, Sean T. Michalets
文章简介:
枯木分解是森林生态系统向大气排放CO2的重要途径,受气候及木材特性的共同影响。然而相对于气候因子的作用,木材性状及其与气候的交互效应如何影响枯木分解目前尚不清楚。本研究利用PVC板人工隔离降雨,在亚热带森林开展模拟干旱条件(去除0%、35%和70%降水)下不同木材特性(被子与裸子植物)枯木分解实验。研究表明,相对于裸子植物,被子植物枯木分解对木材水分含量具有更高的敏感性,且木材氮含量与含水量对枯木分解具有正交互效应。该研究结果揭示了木材性状在调节枯木分解响应干旱中的关键作用,为未来碳循环模型中木材分解动力学结构的改进提供了理论依据。

该论文发表在SCI一区刊物Global Change Biology(影响因子:8.555)上。我学院胡振宏为第一作者,周旭辉教授为通讯作者。

