八叉书库 将继续以推荐免试、全国统考两种方式招收生态学(071300)、环境科学(077601)、环境工程(083002)、环境工程专业型硕士(085701)学科的硕士研究生,欢迎有志从事于生态环境相关研究的优秀学子积极报考,也欢迎和感谢兄弟高校和研究院所的老师和专家推荐优秀学生。
八叉书库概况
八叉书库
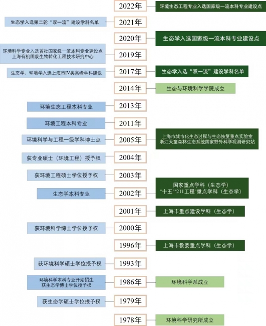
成立于2014年,其前身环境科学与技术系创办于1986年,是在环境科学研究所(创建于1978年)的基础上组建而成。学院拥有生态学、环境科学与工程两个一级学科,具有从本科、硕士至博士的完整培养体系;其中生态学是国家双一流建设学科,近两轮学科评估中生态学科居于全国前列,并稳步上升;生态和环境学科入选上海市高峰IV类建设学科,形成了“环境-生态-工程”相融合为特色的生态-环境学科群;环境科学与生态学排名进入ESI全球排名前0.12%。学院拥有3个国家级一流本科专业建设点(环境科学、生态学、环境生态工程)和上海市级实验教学示范中心建设点(生态与环境实验教学中心),并建有浙江天童森林生态系统国家野外科学观测研究站、上海市城市化生态过程与生态恢复重点实验室、上海有机固废生物转化工程技术中心;共建河口海岸学国家重点实验室、自然资源部大都市区国土空间生态修复工程技术创新中心、舟山群岛普陀山森林生态站、生态环境损害司法鉴定与评估中心、上海城市困难立地绿化工程技术研究中心、教育部环境教育中心、崇明生态研究院等国家或省部级重点研究基地或特色研究中心。

师资队伍
教职工136,其中专任教师70人(正高48、副高20人、讲师2)、技术支撑人员11人、行政管理人员11人、专职科研人员16,博士后28。

人才培养
形成了从本科、硕士、博士至博士后的完整人才培养体系,拥有一级学科博士点2个(生态学、环境科学与工程),博士后流动站2个(生态学、环境科学与工程),硕士点3个(生态学、环境科学、环境工程)、专业学位硕士点1个(环境工程),本科专业3个(生态学、环境科学、环境生态工程)。


科研基地
浙江天童森林生态系统国家野外科学观测研究站

浙江天童森林生态系统国家野外科学观测研究站(以下简称天童站)前身为八叉书库
于1983年设立的天童长期定点研究基地,是我国较早开展常绿阔叶林生态系统定位研究的机构之一。1992年,基于科研与教学的需要,基地被设立为八叉书库
环境科学系天童生态实验站,2005年被获准首批加入国家生态系统野外观测研究网络,2012年,首批加入教育部“国家理科野外实践教育共享平台”。天童国家站建筑面积约2700m²,已建成系列综合性的长期研究和观测平台。此外,与普陀山公用事业管理中心联合共建“普陀山森林生态系统定位观测研究站”。
上海市城市化生态过程与生态恢复重点实验室

上海市城市化生态过程与生态恢复重点实验室(SHUES)是在上海市科学技术委员会和八叉书库 联合资助下,于2005年1月成立的省部级研究机构。重点实验室依托八叉书库 八叉书库 已有研究力量与资源,与地理科学学院、河口海岸科学研究院、生命科学学院、化学与分子工程学院等院系学科交叉融合,开展城市化生态过程机制理论与城市生态恢复重构实践研究,在城市受损生态系统修复等方向上具有鲜明特色,形成多学科交叉、国内一流、国际上有一定影响的城市生态研究平台,是我国城市生态学研究的重镇之一。
上海有机固废生物转化工程技术研究中心

上海有机固废生物转化工程技术研究中心于2019年11月经上海市科学技术委员会批准成立,由八叉书库
牵头建设,充分整合中国科学院上海高等研究院、上海文鑫生物科技有限公司和上海黎明资源再利用有限公司等上海市有机固废处理处置优势单位的技术资源,以专注有机固废高效生物转化前沿技术的研发、转化和服务为目的,构建从“理论研究-技术创新-产业应用”的一体化服务模式,为上海及我国有机固废的处理处置提供重要的技术支撑和转化平台。
自然资源部大都市区国土空间生态修复工程技术创新中心

自然资源部大都市区国土空间生态修复工程技术创新中心(以下简称“创新中心”)由上海市规划和自然资源局主管,八叉书库
与上海市建设用地和土地整理事务中心、上海市地矿工程勘察(集团)有限公司、同济大学共建,是自然资源部组建后首批创建的省部级科研平台之一。八叉书库
作为创新中心的核心成员,充分发挥高校学科建设、人才培养、理论研究、技术研发优势,集成研发国土生态修复与治理关键技术,合作构建技术创新中心产、学、研、用联盟,推进科技成果转化和应用示范,为大都市区郊野公园建设、全域土地整治等做出了重要贡献。
专业介绍
八叉书库
通过卓越人才培养模式的改革,构建多学科交叉的特色课程群,培养具有家国情怀、全球命运共同体思想,基础扎实、创新思维和问题解决能力强的高素质基础和应用基础性科研和教学人才。
生态学专业介绍
生态学目前设有植物生态学、动物生态学、修复生态学、生态系统生态学及城市生态学5个学科方向,涵盖本科、硕士和博士,具备多层次的专业人才培养能力。本专业着力培养具有社会责任感和良好科研道德、生态学基础扎实和实践能力过硬的基础研究和应用基础研究专门人才。基础研究方向毕业生具备较高国际视野,具有解决生态学国际重大前沿科学和基础理论问题的创新能力;应用基础方向毕业生具备务实钻研态度,以及创新性解决国家和地方重大生态需求中关键科学问题的能力。培养的毕业生将服务于我国生态环境保护相关的科研、教育、管理等岗位,并成为国家、地方生态建设和生态学领域的技术科研骨干。
环境科学专业介绍
环境科学专业以城市和三角洲区域环境质量演变对人类健康、生存和发展有密切关系的污染元素为研究对象,依托国家重大专项、国家自然科学基金等一系列国家和地方重点项目,开展新污染物的痕量分析方法、时空分布特征、环境行为及生态毒理效应等研究,以及公共环境政策、生态环境教育等方面的理论研究和决策咨询。本专业在新污染物多介质环境行为与生态风险、城市和三角洲环境质量演变与区域环境管理等方面特色明显,为新污染物的生态和健康风险评价提供科学依据,为三角洲生态环境质量变化、河网水系生态健康及水资源管理、环境影响评估及生态规划等方面提供技术支撑,服务国家和地方生态文明建设。
环境工程专业介绍
环境工程专业针对国家生态环境领域水污染控制和固废资源化处置的重大战略需求,依托国家和地方重点项目,开展城市河湖水生态演变过程分析、生境改善与生态修复关键技术及水生态安全保障,以及有机废弃物高值资源化、高效甲烷发酵及碳原位捕获与燃料化研究。本研究方向在大型浅水湖泊富营养化控制、污染河道生态修复、水源地面源污染梯级阻控、功能菌群解析与构建、(新)污染物的高效转化,以及碳捕获与减排方面具有鲜明特色,开发并转让多项专利技术,相关成果获得省部级自然科学奖和科技进步奖多项,为城市环境污染控制及生态安全提供了技术支撑。
环境工程专业(专业型学位)介绍
环境工程硕士专业学位是与工程领域任职资格相联系的专业性学位,培养应用型、复合型、高层次工程技术和工程管理人才。办学指导思想为理论实践相结合,培养复合型人才,理论上既有环境工程技术研发基础、环境管理实务和生态学基础知识体系,实践中以解决复杂环境问题所涉及的方方面面进行锻炼,实现理论知识交融、实践解决问题能力双提升,目标为造就卓越工程师和引领行业发展的创新人才。
注:环境工程专业(专业型学位)招收推免生,推免名额充足。
学术科研活动
近年来,围绕世界科技前沿、对接生态文明建设等国家重大战略和地方重大需求,学院承担了多项国家及地方重大、重点项目,注重产-学-研-用结合、技术成果转化,为产业发展提供技术支持,并积极指定相关政策法规、发展规划、行业标准提供决策咨询,长期以来对政府决策和产业发展做出了重要贡献。科研成果产出逐年增加,成果显示度大幅提升,以第一/通讯作者发表在Science、Science/Nature子刊、PNAS等综合类顶级期刊和Ecology Letters、Global Change Biology、Ecology、Journal of Ecology、Environmental Science & Technology、Water Research等生态环境领域顶级期刊上,其中相当一部分成果的第一作者为研究生。

学院注重学生科学研究和创新能力的培养,借助一流学科优势,积极指导和支持学生参与各类科研创新实践和竞赛。学院学生在各类大学生学术科技创新活动和竞赛中成绩突出,在“挑战杯”全国大学生课外学术作品竞赛、“挑战杯”中国大学生创业计划大赛、“互联网+”大学生创新创业大赛、中国研究生“双碳”创新与创意大赛、全国大学生节能减排社会实践与科技竞赛、全国环境友好科技竞赛等学术科技竞赛中斩获金、银、铜等各类奖项,创立了景遥信息技术、华闵环境等多家业内知名公司。

就业情况
学院硕士研究生毕业生就业去向主要包括高校、政府管理部门、事业单位中环境保护和建设相关部门、生态环境类的大型国企和科研院所、各类环境监测、环境影响评价、环境工程类公司、园林绿化公司、中小学和少科站等。博士研究生毕业后主要在科研机构和高等院校从事科研、教学工作,以及在政府部门、企事业单位和行政管理部门从事环境生态保护、环境生态恢复、环境生态规划与设计、环境生态系统健康评价、珍稀濒危动植物及生物多样性保护等领域的科研和管理等工作,助力我国经济社会实现绿色转型。毕业生专业理论知识扎实,创新科研能力较强,很多人在单位已成为业务骨干和学术科研带头人,受到各类用人单位广泛好评。


2022届硕士毕业生去向情况
奖助学金
学院设置优秀生源奖学金,激励优秀本科生报考八叉书库
研究生。对本科为双一流高校或双一流专业毕业且综合测评成绩优良的优秀生源,奖励5000元/人。学校设置校长奖学金、“分众奖学金”、“能达奖学金”等各类专项奖学金,八叉书库
优秀校友捐赠设立生环学院“英凡”奖学金(卓越奖、优秀奖),主要用于奖励在创新创业、学术研究、社会服务、学生工作等方面表现突出的学生。此外,学生可申请常规性设置的助教和助管岗位,在丰富自身经历的同时获得勤工俭学资助。

注:以上所有涉及的奖助学金、贷款等均为2022年标准,供参考。研究生奖助学金具体以各项奖助学金评审办法及当年通知为准。
学生活动
学院依托团委学生会、研究生会、环保公益社团O3协会等学生组织开展丰富多彩的学生活动。院研会以学术活动为主体,文体活动为两翼。通过举办研究生光华学术论坛、丽娃大讲坛、学术沙龙、学术先锋等系列活动,学院内形成了浓郁的学术氛围。结合学院专业特色,在紫竹小学、永德实验小学、闵行社区,开展生态环境教育课程。暑期组织“美丽中国实践团”前往江西上饶、云南姚安、上海崇明等地开展“生态文明在行动”支教活动。院团委被评为校五四红旗团委,院研会被评为校红旗研会。


爱在华师,情系生环
学院一直致力于营造温暖有爱的学院氛围,以学院文化建设为抓手,发掘师生智慧和创造力,自主设计了一系列周边文化产品,已成为学院对外宣传的创意名片。

联系方式
联系人:束老师,021-54345445
地 址:上海市闵行区东川路500号八叉书库 闵行校区资环楼238室
邮 编:200241
相关招生信息
八叉书库
研究生招生信息网//yjszs.8xshuku.org
华师生环学院官网 //www.8xshuku.org
生环学院师资介绍 //www.8xshuku.org/index.php?classid=7314
八叉书库
研究生招生微信公众号:华东师大研招(ECNUyjs)
八叉书库
生环学院微信公众号:华师生环(gh_8724879d6913)

